趣味の電子工作など
Web ページにも製作例を掲載しています
[PR]上記の広告は3ヶ月以上新規記事投稿のないブログに表示されています。新しい記事を書く事で広告が消えます。
キーアイテムが揃ったので、今回からは電卓を作ってみようと思います。
写真は Texas Instruments のTMS0130NC で、1973年 21 週製造のワンチップ電卓 LSI です。
インターネット上の情報を集めてみると、これは松下製の電卓に使われていたもののようです。
ピンは酸化してしまっていますが、未使用の状態で製造から 40 年以上経っています。
まだ動くかどうか定かではありませんが、この IC を動かしてみたいと思います。
計算結果を表示するディスプレイは、70年代らしく VFD (蛍光表示管)でいきたいと思います。
丁度良く、当時の電卓にしばしば使われていた itron 製の小型 VFD を入手できたので、
これを使用することにします。
IC についての詳しい資料はありませんが、同じシリーズの TMS0102 について
書かれたものが参考になりそうです。
この TMS0130 は TI の TMS0100 シリーズに属するもので、
端的に言えば電卓に特化された 8bit マイコンのカスタム品です。
ハードウェアは共通なので、ピン配置や電気的特性は同一であると考えられます。
テスタで IC を簡単にチェックした感じでは、この仮定は正しそうです。
ピン配置を図に示します。
pMOS なので Vss が最高電位となる点に注意が必要です。
IC の動作には Vdd 、Vgg の 2 電源が必要で、
加えて VFD のカットオフ電圧 (Vk) 、ヒータ電圧 (Vk 付近に 0.8-2.0V 程度) を用意しなければいけません。
また、オープンドレインの各出力ピンには、VFD のドライバ回路が必要です。
CK ピンに入力するためのクロック発振回路も、外付けとなります。
したがって、この IC を動作させるためには、
・電源回路
・ドライバ回路
・クロック発振回路
の設計が必要になります。
「電卓」と言うからには、電池で動作するものを作りたいです。
乾電池 2本(3V)での動作を要件として、電源回路の設計を行います。
(つづく)
R8C マイコンは汎用 UART から RxD, TxD ピン経由でのプログラム書き込みが可能ですが、
そのためには、古い品種 (R8C/1B など) ではクロック発振子を外付けする必要があります。
DIP ならまだしも、ISP 書き込みせざるを得ない SMD 品には致命的です。
専用のアダプタ回路を介すことで、
MODE ピン経由でプログラム書き込みができます(モード 3)。
こちらの書き込み方式は内蔵発振器で動作するので、クロック発振子の接続は不要です。
また、RxD, TxD ピン を自由に使用できるというメリットもあります。
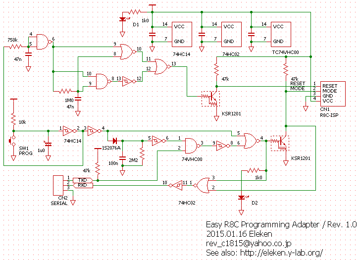
アダプタ回路を作ってみました。
詳細はこちらに書きましたが、
要するにリセット時に適切なタイミングで MODE ピンを操作することと、
MODE ピンの半二重信号と TxD, RxD との変換をしています。
マイコンを使って作ってもよいのですが、簡単な仕組みなので
汎用ロジックで組んでみました。
手持ちの部品の都合で、少し複雑になってしまいましたが、
74HC86 を使えばちょっとだけ簡単にできます。
スイッチを押した状態で PC 側の書き込みソフトを動作させて書き込みます。
これはとりあえず作った基板で、裏面に SOP のロジック IC を実装しています。
使用時はこのようにUSB-シリアルを接続するわけです。