忍者ブログ

Y-Lab. Blog

趣味の電子工作など
Web ページにも製作例を掲載しています

(メモ)I2C 絶縁回路

×

[PR]上記の広告は3ヶ月以上新規記事投稿のないブログに表示されています。新しい記事を書く事で広告が消えます。

コメント

ただいまコメントを受けつけておりません。

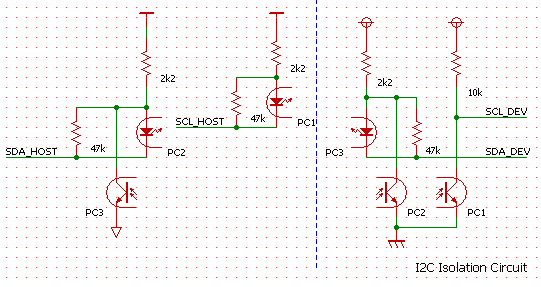
(メモ)I2C 絶縁回路


ADC などの I2C デバイスを絶縁させて動作させたい場合があります。
I2C は双方向バスなので、インタフェースに少し工夫が必要です。
上記はフォトカプラを使用した簡易的な I2C 絶縁回路で、
クロック 1kHz 程度なら問題なく動作します。
(なおクロックストレッチは対応せず)
回路定数は重要であり、フォトカプラの CTR も 100% 以上必要でしょう。
東芝 TLP521-GR が適当です。
PR

コメント

プロフィール

HN:
Eleken
HP:
自己紹介:
電子回路とか MIDI とかプログラムとか、何かを作ることが好きです。


電子工作 ブログランキングへ

P R