忍者ブログ

Y-Lab. Blog

趣味の電子工作など
Web ページにも製作例を掲載しています

R8C プログラミングアダプタ

×

[PR]上記の広告は3ヶ月以上新規記事投稿のないブログに表示されています。新しい記事を書く事で広告が消えます。

コメント

ただいまコメントを受けつけておりません。

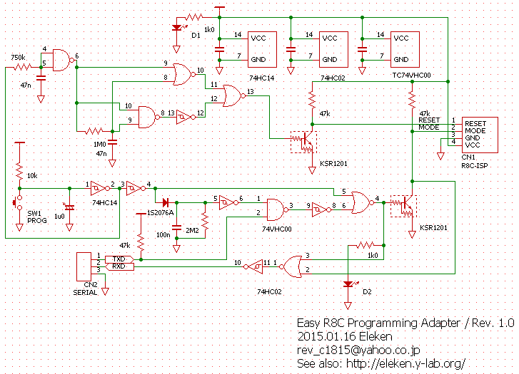
R8C プログラミングアダプタ

R8C マイコンは汎用 UART から RxD, TxD ピン経由でのプログラム書き込みが可能ですが、
そのためには、古い品種 (R8C/1B など) ではクロック発振子を外付けする必要があります。
DIP ならまだしも、ISP 書き込みせざるを得ない SMD 品には致命的です。

専用のアダプタ回路を介すことで、
MODE ピン経由でプログラム書き込みができます(モード 3)。
こちらの書き込み方式は内蔵発振器で動作するので、クロック発振子の接続は不要です。
また、RxD, TxD ピン を自由に使用できるというメリットもあります。


アダプタ回路を作ってみました。
詳細はこちらに書きましたが、
要するにリセット時に適切なタイミングで MODE ピンを操作することと、
MODE ピンの半二重信号と TxD, RxD との変換をしています。
マイコンを使って作ってもよいのですが、簡単な仕組みなので
汎用ロジックで組んでみました。
手持ちの部品の都合で、少し複雑になってしまいましたが、
74HC86 を使えばちょっとだけ簡単にできます。

スイッチを押した状態で PC 側の書き込みソフトを動作させて書き込みます。


これはとりあえず作った基板で、裏面に SOP のロジック IC を実装しています。


使用時はこのようにUSB-シリアルを接続するわけです。

PR

コメント

プロフィール

HN:
Eleken
HP:
自己紹介:
電子回路とか MIDI とかプログラムとか、何かを作ることが好きです。


電子工作 ブログランキングへ

P R