忍者ブログ

Y-Lab. Blog

趣味の電子工作など
Web ページにも製作例を掲載しています

チャージポンプ回路の応用

×

[PR]上記の広告は3ヶ月以上新規記事投稿のないブログに表示されています。新しい記事を書く事で広告が消えます。

コメント

ただいまコメントを受けつけておりません。

チャージポンプ回路の応用

MC34063A (Motorola) などの DC-DC コンバータのコントローラ IC の中には、最低動作電圧が 2.5V ないし 3V 以上というものも多く存在します。アルカリ乾電池や NiMH 充電池の終止電圧はおおむね 0.9V ですから、乾電池 2 本で長時間これらの IC を動作させることはできず、設計時にもどかしい思いをすることになります。

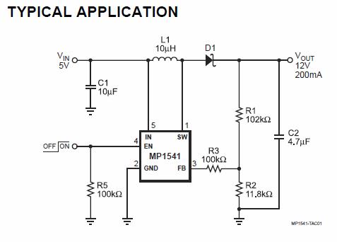
MP1541DJ (MPS) もそのような DC-DC コンバータ IC の一つです。可変出力電圧で電流制御型の高性能な昇圧コンバータなのですが、2.3V で UVLO(Under Voltage Lock-Out) が働くため、どうあがいてもそれ以下の電圧で動作させることは出来ません。


MP1541外観 (SOT23)


典型回路

この IC は IN 端子から動作電圧を取り、消費電流も 1mA 以下です。そこで、IN 端子のみチャージポンプによる昇圧回路を挟めば、十分に低電圧動作が可能です。もっとも、手持ちが多いなどのアマチュア的理由がなければ、MCP1640(Microchip) のような低電圧動作の IC を採用すべきですが…。

というわけで、LED ドライバを組んでみました。電流フィードバック電圧 (1.25V) が比較的高く、その分がロスとなるので効率はそれほど取れないと思います。とはいえ引き出しにあるもので作れるメリットは大きいです。

適当なユニバーサル基板へ実装しました。LED はジャンク袋に入っていた、たぶん日亜のサイドビュー型です。

思惑通り、1.8V 動作もクリアです。

PR

コメント

プロフィール

HN:
Eleken
HP:
自己紹介:
電子回路とか MIDI とかプログラムとか、何かを作ることが好きです。


電子工作 ブログランキングへ

P R